Álgebra Linear Computacional

Aula 02: Multiplicando e Fatorando Matrizes

Heitor S. Ramos
ramosh@dcc.ufmg.br

Créditos

Important

Os slides desse curso são fortemente baseados no curso do Fabrício Murai e do Erickson Nascimento

Objetivos de Aprendizagem

  1. Conhecer três formas de operar multiplicação de matrizes
  2. Saber definir e identificar vetores linearmente dependentes
  3. Saber definir e calcular o posto de uma matriz, tanto pelo posto de linha quanto de coluna
  4. Entender a relação entre posto de \(A\), posto de \(B\) e posto de \(AB\)
  5. Saber realizar a decomposição CR manualmente para matrizes triviais
  6. Conhecer a notação tipicamente utilizada para repesentar matrizes com estruturas específicas

Referências adicionais

Duas formas de ver \(Ax\)

  • Produtos internos:

\[ \begin{bmatrix} a_{11} &a_{12} &\ldots &a_{1n} \\a_{21} &a_{22} &\ldots &a_{2n} \\ a_{31} &a_{32} &\ldots &a_{3n} \\ \vdots & \vdots & \vdots &\vdots \\ a_{m1} &a_{m2} &\ldots &a_{mn} \\ \end{bmatrix} \begin{bmatrix} x_1 \\ \vdots \\ \vdots\\ \vdots\\ x_n\end{bmatrix} = \begin{bmatrix} y_1 \\ \vdots\\ \vdots\\ \vdots\\ y_m\end{bmatrix}\]

\[ y_1 = a_{11}x_1+a_{12}x_2+\ldots + a_{1n}x_n \\ \vdots \\ y_m = a_{m1}x_1+a_{m2}x_2+\ldots + a_{mn}x_n\]

  • Combinação linear das colunas de \(A\)

  • \[ \begin{bmatrix} | &| &\ldots &| \\ a_1 & a_2 &\ldots & a_n \\ | &| &\ldots &| \\\end{bmatrix} \begin{bmatrix} x_1 \\ \vdots \\x_n\end{bmatrix} = x_1\overrightarrow{a_1} + x_2\overrightarrow{a_2} + \ldots + x_n\overrightarrow{a_n}\]

Exemplo 1

\[\begin{bmatrix} 1 & 3 & 8\\ 1 & 3 & 8\\ 1 & 3 & 8\end{bmatrix}\begin{bmatrix}x_1 \\ x_2 \\ x_3\end{bmatrix}= ?\]

Code
import matplotlib.pyplot as plt
from mpl_toolkits.mplot3d import Axes3D
import numpy as np
x1 = [1, 3, 8]
x2 = [1, 3, 8]
x3 = [1, 3, 8]
fig = plt.figure()
ax = plt.axes(projection='3d')
ax.set_xlim([0, 2])
ax.set_ylim([5, 0])
ax.set_zlim([0, 10])
start = [0,0,0]
ax.quiver(start[0], start[1], start[2], x1[0], x1[1], x1[2])
ax.quiver(start[0], start[1], start[2], x2[0], x2[1], x2[2])
ax.quiver(start[0], start[1], start[2], x3[0], x3[1], x3[2])
ax.view_init(15, 180)
plt.show()

Vetores coluna

  • Todas as combinações de coluna são apenas…

  • \(posto(A) = rank(A) = 1\) \[ x_1\begin{bmatrix}1\\1\\1\end{bmatrix}+x_2\begin{bmatrix}3\\3\\3\end{bmatrix} + x_3\begin{bmatrix}8\\8\\8\end{bmatrix}\]

\[x_1 + 3x_2 + 8x_3\]

Exemplo 2

\[\begin{bmatrix} 2 & 1 & 3\\ 3 & 1 & 4\\ 5 & 7 & 12\end{bmatrix}\begin{bmatrix}x_1 \\ x_2 \\ x_3\end{bmatrix}= ?\]

Code
import matplotlib.pyplot as plt
from mpl_toolkits.mplot3d import Axes3D
import numpy as np

x1 = [2, 1, 3]
x2 = [3, 1, 4]
x3 = [5, 7, 12]

fig = plt.figure()
ax = plt.axes(projection='3d')
ax.set_xlim([0, 6])
ax.set_ylim([7, 0])
ax.set_zlim([0, 14])
start = [0,0,0]
ax.quiver(start[0], start[1], start[2], x1[0], x1[1], x1[2], color='r')
ax.quiver(start[0], start[1], start[2], x2[0], x2[1], x2[2],color='b')
ax.quiver(start[0], start[1], start[2], x3[0], x3[1], x3[2], color='g')
ax.view_init(15, 180)
plt.show()

Vetores coluna

  • \(posto(A) = rank(A) = 2\) (por quê?) \[ x_1\begin{bmatrix}2\\3\\5\end{bmatrix}+x_2\begin{bmatrix}1\\1\\7\end{bmatrix} + x_3\begin{bmatrix}3\\4\\12\end{bmatrix}\]

\[\begin{cases}2x_1 + x_2 + 3x_3\\3x_1 + x_2 + 4x_3\\5x_1 + 7x_2 + 12x_3\end{cases}\]

Exemplo 3

\[\begin{bmatrix} 2 & 1 & 3\\ 3 & 1 & 4\\ 5 & 7 & 1\end{bmatrix}\begin{bmatrix}x_1 \\ x_2 \\ x_3\end{bmatrix}= ?\]

Code
import matplotlib.pyplot as plt
from mpl_toolkits.mplot3d import Axes3D
import numpy as np

x1 = [2, 1, 3]
x2 = [3, 1, 4]
x3 = [5, 7, 1]

fig = plt.figure()
ax = plt.axes(projection='3d')
ax.set_xlim([0, 6])
ax.set_ylim([7, 0])
ax.set_zlim([0, 14])
start = [0,0,0]
ax.quiver(start[0], start[1], start[2], x1[0], x1[1], x1[2], color='r')
ax.quiver(start[0], start[1], start[2], x2[0], x2[1], x2[2],color='b')
ax.quiver(start[0], start[1], start[2], x3[0], x3[1], x3[2], color='g')
ax.view_init(15, 180)
plt.show()

Vetores coluna

  • \(posto(A) = rank(A) = 3\) (por quê?) \[ x_1\begin{bmatrix}2\\3\\5\end{bmatrix}+x_2\begin{bmatrix}1\\1\\7\end{bmatrix} + x_3\begin{bmatrix}3\\4\\1\end{bmatrix}\]

\[\begin{cases}2x_1 + x_2 + 3x_3\\3x_1 + x_2 + 4x_3\\5x_1 + 7x_2 + 1\end{cases}\]

Conceito: Espaço Coluna

  • Duas formas de ver \(Ax\)
    1. Produto interno
    2. Combinação linear das colunas de \(A\)

Note

E se multiplicarmos \(A\) por todos os vetores \(x\)?

o que é o espaço formado por todos os \(Ax\)?

Resposta: Espaço coluna \(C(A)\)

Duas formas de ver \(x^\top A\)

  • Produtos internos:

\[ \begin{bmatrix} x_1 & \ldots& x_m\end{bmatrix} \begin{bmatrix} a_{11} &a_{12} &\ldots &a_{1n} \\a_{21} &a_{22} &\ldots &a_{2n} \\ a_{31} &a_{32} &\ldots &a_{3n} \\ \vdots & \vdots & \vdots &\vdots \\ a_{m1} &a_{m2} &\ldots &a_{mn} \\ \end{bmatrix}\]

\[ y_1 = x_1a_{11}+x_2a_{21}+\ldots + x_ma_{m1} \\ \vdots \\ y_n = x_1a_{1n}+x_2a_{2n}+\ldots + x_ma_{mn}\]

  • Combinação linear das colunas de \(A\)

\[ \begin{bmatrix} x_1 & \ldots& x_m\end{bmatrix}\begin{bmatrix} - & a_1^\top & -\\ - &a_2^\top & -\\ & \vdots &\\- & a_m^\top & - \\\end{bmatrix} \] \[ x_1\overrightarrow{a_1} + x_2\overrightarrow{a_2} + \ldots + x_m\overrightarrow{a_m}\]

\[ x_1\begin{bmatrix}a_{11} \\ a_{12}\\ \vdots \\ a_{1n} \end{bmatrix} + x_2\begin{bmatrix}a_{21} \\ a_{22}\\ \vdots \\ a_{2n} \end{bmatrix} + \ldots + x_m \begin{bmatrix}a_{m1} \\ a_{m2}\\ \vdots\\ a_{mn} \end{bmatrix}\]

Conceito: colunas linearmente independentes

\[ A = \begin{bmatrix}2 & 1 &3 \\ 3 & 1 & 4 \\ 5 & 7 & 12\end{bmatrix}\]

Important

As duas 1\(^\text{as}\) colunas formam uma base para o espaço coluna (por quê?)

\[ C(A) = \text{Span} \{[2,3,5]^\top, [1,1,7]^\top\}\]

Conceito: Posto de uma matriz

  • Número de colunas (linhas) linearmente independentes
  • Posto de uma matriz \(m\times n\) é no máximo \(\min(m,n)\)
  • Posto de \(A\times B\) é no máximo \(\min(\text{posto}(A), \text{posto}(B))\)

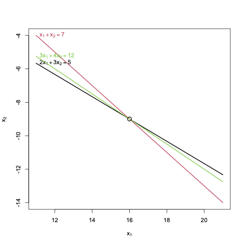
Exemplo 1 (posto)

\[ A = \begin{bmatrix}2 & 1 &3 \\ 3 & 1 & 4 \\ 5 & 7 & 12\end{bmatrix}\]

\[ x_1\begin{bmatrix}2\\1\\3\end{bmatrix} + x_2\begin{bmatrix}3\\1\\4\end{bmatrix} = \begin{bmatrix}5\\7\\12\end{bmatrix}\]

\[\begin{cases}2x_1 + 3 x_2 = 5\\ x_1 + x_2 = 7 \\ 3 x_1 + 4 x_2 = 12\end{cases}\]

Code
import numpy as np
A = np.array([[2,1,3],[3,1,4]])
b = np.array([[5],[7],[12]])
np.transpose(np.linalg.pinv(A)).dot(b)
array([[16.],
       [-9.]])

Note

Conjunto Solução

Exemplo 2 (posto)

\[ A = \begin{bmatrix}2 & 1 &3 \\ 3 & 1 & 4 \\ 5 & 7 & 17 \\ 2& 7 & 11\end{bmatrix}\]

\[ x_1\begin{bmatrix}2\\1\\3\end{bmatrix} + x_2\begin{bmatrix}3\\1\\4\end{bmatrix} + x_3 \begin{bmatrix}5\\7\\17\end{bmatrix} = \begin{bmatrix}2\\7\\11\end{bmatrix}\]

\[\begin{cases}2x_1 + 3 x_2 + 5x_3 = 2\\ x_1 + x_2 + 7x_3 = 7 \\ 3 x_1 + 4 x_2 + 17 x_3= 11 \end{cases}\]

Code
import numpy as np
A = np.array([[2,1,3],[3,1,4],[5,7,17]])
b = np.array([[2],[7],[11]])
np.transpose(np.linalg.pinv(A)).dot(b)
array([[12.6],
       [-8.4],
       [ 0.4]])

Exemplo 3 (posto)

\[ A = \begin{bmatrix}2 & 3 &5 \\ 7 & 11 & 13 \\ 17 & 19 & 23 \\ 29& 31 & 37\end{bmatrix}\]

\[ x_1\begin{bmatrix}2\\3\\5\end{bmatrix} + x_2\begin{bmatrix}7\\11\\13\end{bmatrix} + x_3 \begin{bmatrix}17\\19\\23\end{bmatrix} = \begin{bmatrix}29\\31\\37\end{bmatrix}\]

\[\begin{cases}2x_1 + 7 x_2 + 17x_3 = 29\\ 3x_1 + 11x_2 + 19x_3 = 31 \\ 5 x_1 + 13 x_2 + 23 x_3= 37 \end{cases}\]

Code
import numpy as np
A = np.array([[2,7,17],[3,11,19],[5,13,23]])
b = np.array([[29],[31],[37]])
np.linalg.pinv(A).dot(b)
array([[-0.46153846],
       [-0.33333333],
       [ 1.8974359 ]])

Teorema do Posto: Seja \(M\) em \(M_{m\times n}(\mathbb R)\) e \(p\) (o posto de \(M\)) o número máximo de linhas LI de \(M\), então, o número máximo de colunas LI de \(M\) é \(p\).

Multiplicação de matrizes

  • \(A_{m\times n}B_{n\times p}\) como concatenação:
    • dos vetores \(A\, b_{*j}\) ou vetores \(a_{i*}\, B\)

\[ AB = \begin{bmatrix} | & | & & | \\ Ab_{*1} & Ab_{*2} & \ldots & Ab_{*p}\\ | & | & & | \ \end{bmatrix} = \begin{bmatrix} - & a_{1*}B & - \\ - & a_{2*}B & - \\ - & a_{m*}B & - \end{bmatrix}\]

Quantas multiplicações são realizadas em \(AB\)?

Resposta: \(mnp\)

Multiplicação de matrizes

\[ A = \begin{bmatrix} 1 & 3 & 8\\ 1 & 3 & 8\\ 1 & 3 & 8\end{bmatrix} = BC\]

Produto externo

\[ u \oplus v = uv^\top = \begin{bmatrix}u_1\\u_2\\u_3\\u_4\end{bmatrix}\begin{bmatrix}v_1 & v_2 & v_3\end{bmatrix}\] \[ u \oplus v = \begin{bmatrix} u_1v_1 & u_1v_2 & u_1v_3 \\ u_2v_1 & u_2v_2 & u_2v_3 \\ u_3v_1 & u_3v_2 & u_3v_3 \\ u_4v_1 & u_4v_2 & u_4v_3\end{bmatrix}\]

Produto de matrizes como soma de produtos externos

\[\begin{bmatrix}a_{11} & a_{12} & \ldots & a_{1n} \\ a_{21} & a_{22} & \ldots & a_{2n} \\ \vdots & \vdots & \ddots & \vdots \\a_{m1} & a_{m2} & \ldots & a_{mn} \end{bmatrix} \begin{bmatrix}b_{11} & b_{12} & \ldots & b_{1p} \\ b_{21} & b_{22} & \ldots & b_{2p} \\ \vdots & \vdots & \ddots & \vdots \\ b_{n1} & b_{n2} & \ldots & b_{np} \end{bmatrix}\]

\[ a_1 = \begin{bmatrix}a_{11}\\ a_{21} \\ \vdots\\ a_{m1} \end{bmatrix}, b_1 = \begin{bmatrix}b_{11}\\ b_{12} \\ \vdots\\ b_{1p} \end{bmatrix}\] \[ a_1b_1^\top + a_2b_2^\top + \ldots + a_nb_n^\top\]

\[ a_1b_1^\top = a_1 \oplus b_1 \ldots\]

Cada matriz do somatório obtida como produto externo tem posto 1 (por quê?).

A soma de duas dessas matrizes, \(a_ib_i^\top\), terá posto 2, desde que as colunas \(a_i\) e \(a_j\) sejam LI e as linhas \(b_i\) e \(b_j\) também sejam LI.

O que poderemos dizer sobre a soma de três matrizes de posto 1?

Exemplo

\[\begin{bmatrix}1 & 0 \\ 3 & 1\end{bmatrix}\begin{bmatrix}2 & 4 \\ 0 & 5\end{bmatrix} = \]

Exemplo

\[\begin{bmatrix}1 & 0 \\ 3 & 1\end{bmatrix}\begin{bmatrix}2 & 4 \\ 0 & 5\end{bmatrix} = \begin{bmatrix}1\\3\end{bmatrix}\begin{bmatrix}2 & 4\end{bmatrix} + \begin{bmatrix} 0 \\ 1\end{bmatrix}\begin{bmatrix} 0 & 5\end{bmatrix}\]

\[\begin{bmatrix}1 & 0 \\ 3 & 1\end{bmatrix}\begin{bmatrix}2 & 4 \\ 0 & 5\end{bmatrix} = \begin{bmatrix}2 & 4 \\ 6 & 12\end{bmatrix} + \begin{bmatrix}0 & 0 \\ 0 & 5\end{bmatrix} = \begin{bmatrix}2 & 4 \\ 6 & 17\end{bmatrix}\]

Colunas linearmente dependentes e decomposição de matrizes

\[ A = \begin{bmatrix}1 & 3 & 8 \\1 & 3 & 8 \\1 & 3 & 8 \end{bmatrix}_{3\times 3}= \begin{bmatrix} 1\\1\\1\end{bmatrix}_{3\times 1}\begin{bmatrix} 1 & 3 & 8\end{bmatrix}_{1 \times 3}\]

Multiplicação de matrizes

\[ A=\begin{bmatrix}2 & 1 & 3\\ 3 & 1 &4\\ 5 & 7 & 12\end{bmatrix}_{3x3} = \begin{bmatrix}2 & 1 \\ 3 & 1 \\ 5 & 7\end{bmatrix}_{3\times 2} \begin{bmatrix}1 & 0 & 1\\ 0 & 1 & 1\end{bmatrix}_{2\times 3}\]

  • \(A_{m\times n} B_{n\times p}\) como soma de produtos externos:
    • Lembrando que \(A_{m\times n} B_{n\times p} = A_1\oplus B_1^\top + A_2\oplus B_2^\top + \ldots + A_n\oplus B_m^\top\)
    \[A=\begin{bmatrix}2\\3\\5\end{bmatrix}\begin{bmatrix}1 & 0 & 1\end{bmatrix}+ \begin{bmatrix}1\\1\\7\end{bmatrix}\begin{bmatrix}0 & 1 & 1\end{bmatrix} \]

Decomposição \(A= CR\)

  • Considere a base que encontramos

\[\begin{bmatrix}2 & 1\\ 3 & 1\\ 5 & 7\end{bmatrix}\begin{bmatrix}1 & 0 & 1\\ 0 & 1 & 1\end{bmatrix} = A\] \[ A = CR\]

Note

posto de coluna = posto de linha

Espaço linha de \(A\)

Todas as combinações de linha - Espaço linha \(C(A^\top)\) \[ C = \begin{bmatrix}2 & 1\\ 3 & 1\\ 5 & 7\end{bmatrix}\] \[ R = \begin{bmatrix}1 & 0 & 1\\ 0 & 1 & 1\end{bmatrix}\]

Note

\(C\) é a base para espaço coluna \(C(A) = \{Ax\mid x \in \mathbb R^n\}\)

\(R\) é a base para o espaço linha \(C(A^\top)= \{A^\top y\mid y \in \mathbb R^m\}\)

Fatorações: visão geral

  1. \(A = LU\)
  2. \(A = QR\)
  3. \(A = X \Lambda X^{-1}\)
  1. \(S = Q \Lambda Q^\top\)
  2. \(A = U\Sigma V^\top\)

Note

  1. Decomposição em matrizes triangulares (\(L\) -> inferior e \(U\) -> Superior)
  2. Decomposição em uma matriz orgonal (\(Q\) e uma matriz triangular \(R\) superior)
  3. Decomposição espectral (\(\Sigma\) é matriz diagonal com os autovalores de \(A\))
  4. Decomposição espectral para matrizes simétricas
  5. Decomposição em valores singulares, \(U\) e \(V\) são ortogonais e \(\Sigma\) contém os valores singulares de \(A\)